
まずは動画をご覧ください。
◆プログラム
IchigoJam Basicのプログラムはこれだけです。
10 @ARUN:'210814 E-KEY
20 IF !IN(1) OUT`0101:BEEP12,99:WAIT- ANA(2)-700:OUT0:BEEP0:WAIT-ANA(2)-700
30 IF !IN(4) OUT`1001:BEEP12,99:WAIT- ANA(2)*3-2100:OUT0:BEEP0:WAIT-ANA(2)-700
40 GOTO 20
今回はIchigoJam-R(RISC-V版)に IchigoJam BASIC V1.5β10 ファームウェアで試しましたが、このプログラムは通常版IchigoJamとV1.2以降のファームウェアでも動作可能のはずです。
◆インターフェース基板
先日の記事の基板にLEDと抵抗を2組追加しています。
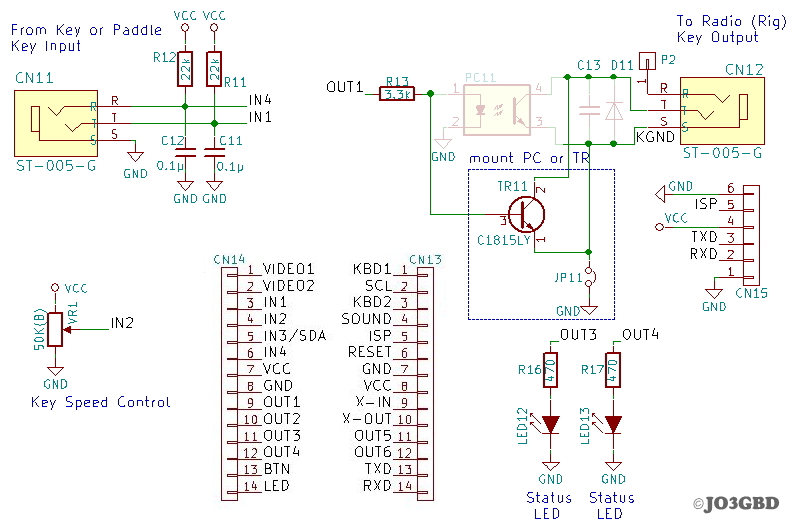
◆回路図(クリックで拡大します。)
◆各端子の接続
| 端子 |
信号 |
| IN1 |
パドル入力(短符側) |
| IN2 |
可変抵抗(アナログ入力) |
| IN4 |
パドル入力(長符側) |
| OUT1 |
キー出力 |
| OUT3 |
LED出力(短符側) |
| OUT4 |
LED出力(長符側) |
今後、この組み合わせのハードで、変わり種のキーヤーや、メッセージキーヤー、あるいはモールス練習機などを作っていきたいと思います。
なお、動画では、
自作のパドルを(折角の機会なので)使ってしまいました。この自作パドルには何の仕掛けもありませんので、キーヤーは普通の市販のパドルでも動作します。念のため。
#IchigoJam #IchigoHAM #自作室
PR