忍者ブログ



JO3GBD
JO3GBD HomeJO3GBD - ブログ >[カテゴリ別]

JO3GBDアマチュア無線局長のブログ。無線、UD、IT、家電、電子工作、IchigoJam、IchigoHAM、その他もろもろ。

カレンダー

12 2026/01 02
1 2 3
4 5 6 7 8 9 10
11 12 13 14 15 16 17
18 19 20 21 22 23 24
25 26 27 28 29 30 31

ブログ&サイト内検索

最近の記事

最近の動画

リンク

hamlife.jp

にほんブログ村

にほんブログ村 その他趣味ブログ アマチュア無線へ
にほんブログ村

人気ブログランキング


楽天で探す
楽天市場

×

[PR]上記の広告は3ヶ月以上新規記事投稿のないブログに表示されています。新しい記事を書く事で広告が消えます。

    



関ハムのリベンジ・複式のネバリ防止装置の動画構想に向けて、先日のジャンク市での戦利品のパッシブミキサーに正弦波トーンを入力しようとファンクション信号発生器を左右チャネル用に2台ポチリました。
徐々にですが、ネバリ防止装置の効果がアピールできる動画に向けて、撮影道具が揃いつつあります。


♯IchigoHAM ♯ネバリ防止 ♯動画撮影
<PR>
PR
    




関ハムで参考展示した複式電鍵のネバリ防止装置。でも、デモが失敗。生(ねばった)の信号と矯正後の信号を、少し異なったトーンで同時に聞こえるようにとしたのですが、会場ではうまく聞こえずでした。

で、リベンジにと動画をキチンと撮ろうと。ビフォー/アフターの信号音を左右の音声に入れようと企んでいますが、なかなか。スマホ(iPhone)で左右の音をどうやったら動画録音できるのか とか。結局、スマホはあきらめて、パソコンでWebカメラとオーディオ入力(L/R)で録画しようかと構想中です。

♯IchigoHAM ♯ネバリ防止 ♯動画撮影
    



ちょっと久しぶりになりましたが、IchigoHAMネタです。

アイコムの無線機につなぐCI-Vのインターフェース基板をユニバーサル基板で製作しました。



ちょっと基礎実験的に、無線機内蔵のエレクトリックキーヤーのスピードを外部から調整(要はWPMのアップ/ダウン)を試そうと思いまして。

そして、そのあとに・・・・さてはて、私は何をするのでしょう??

追々、ブログで紹介していきます。

♯自作室 ♯IchigoHAM #CI-V #外部キーパッド
    



まずは動画をご覧ください。


◆プログラム
IchigoJam Basicのプログラムはこれだけです。

10 @ARUN:'210814 E-KEY

20 IF !IN(1) OUT`0101:BEEP12,99:WAIT- ANA(2)-700:OUT0:BEEP0:WAIT-ANA(2)-700

30 IF !IN(4) OUT`1001:BEEP12,99:WAIT- ANA(2)*3-2100:OUT0:BEEP0:WAIT-ANA(2)-700

40 GOTO 20

今回はIchigoJam-R(RISC-V版)に IchigoJam BASIC V1.5β10 ファームウェアで試しましたが、このプログラムは通常版IchigoJamとV1.2以降のファームウェアでも動作可能のはずです。

◆インターフェース基板
先日の記事の基板にLEDと抵抗を2組追加しています。


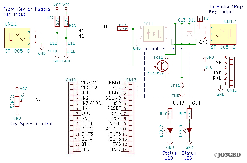
◆回路図(クリックで拡大します。)


◆各端子の接続

端子 信号
IN1 パドル入力(短符側)
IN2 可変抵抗(アナログ入力)
IN4 パドル入力(長符側)
OUT1 キー出力
OUT3 LED出力(短符側)
OUT4 LED出力(長符側)



今後、この組み合わせのハードで、変わり種のキーヤーや、メッセージキーヤー、あるいはモールス練習機などを作っていきたいと思います。

なお、動画では、自作のパドルを(折角の機会なので)使ってしまいました。この自作パドルには何の仕掛けもありませんので、キーヤーは普通の市販のパドルでも動作します。念のため。

#IchigoJam #IchigoHAM #自作室
    



RISC-V版 IchigoJam Rの新ファームウェア(IchigoJam BASIC 1.5β10 )が こちら で公開されましたね。

早速、先日から確認中のIchigoJam用のCWインターフェース基板のテストを兼ねて、新ファームウェア(FW)の書込みを行いました。


インターフェース基板に端子名のラベルを貼りました。
GND,TXD,RXDはUSB-UARTに接続、FW書込み時はISPとVCCをジャンパーで接続(短絡)します。(RISC-V版 IchigoJam Rの場合)


なお、今回初めてIJUtilities でFWの書き替えをしてみました。この IJUtilitiesなかなか便利ですね。


#IchigoJam #IchigoHAM #自作室
    



先日の続篇です。(あ、先日のワクチン副反応は治まり「復活」しています。)

モールス/CW関連の各種プログラムに使えるIchigoJam用のインターフェース基板を、取り急ぎ最小構成で組み立てました。今日のところはCQ誌2016年4月号に寄稿したときの回路とほぼ同じです。


◆ 基板のご紹介 ◆



インターフェースの裏側(下側) です。


部品リスト(今回実装した部品のみ)
部品
番号
名称 型番/定数 備考
R11 抵抗 22kΩ1/6W {R-16223}
R12 抵抗 22kΩ1/6W {R-16223}
R13 抵抗 3.3kΩ1/6W {R-16332}
C11 コンデンサー 0.1μF積層セラミック {P-00340}
C12 コンデンサー 0.1μF積層セラミック {P-00340}
TR1 トランジスタ 2SC1815Y(互換品) {I-06475}
VR1 可変抵抗 50kΩB基板取付用 {P-03605}
CN11 ステレオミニジャック 3.5mm小型基板取付用[ST-005-G] {C-02460}
CN12 ステレオミニジャック 3.5mm小型基板取付用[ST-005-G] {C-02460}
CN13 ピンヘッダ 14Pin(分割して使用) {C-00167}
CN14 ピンヘッダ 14Pin(分割して使用) {C-00167}
CN15 ピンソケット 6Pin(メス)[FH-1x6SG/RH] {C-03784}
{ }内は秋月電子の通販コード


CWインターフェース回路図(今回実装した部分のみ)




IchigoJam-Rβの上に装着しました。

手前はスピード調節用ボリュームです。

IchigoJamのCN5には被らないので、インターフェースを付けたまま、EEPROMを挿せます。


IchigoJamのボタン操作やLED確認も可能


Keyの入力(写真の左)とKey出力(右側)のジャック


上から見たところ

部品は未だ一部分しか実装していません。

電鍵と無線機に繋いで半自動キーヤープログラムで動作確認。

今後、このインターフェース基板に回路を追加しつつ、IchigoJamのCW/モールス関連各種プログラムを試していこうと思います。

なお、この基板については、こちらの記事をご参照ください。

#IchigoJam #IchigoHAM #自作室
    



先日出図したIchigoJam用のCWインターフェースシールド基板が着弾しました。


早速、組み立てて・・・と、したいところですが、実は昨日に新型コロナワクチン2回目を接種して、只今、熱がございまして・・・

治まってからまた後日にご報告します。

#IchigoJam #IchigoHAM #自作室
    



モールス/CW関連の各種プログラムに使えるIchigoJam用のインターフェースシールドを出図しました。


ちょっと欲張って、
  • レガシーIchigoJamと高速高機能版のIchigoJam-Rの両対応。
  • KEY-IN、KEY-OUTは3.5mmジャックを装備し電鍵の接続可能。
  • OUT側はフォトカプラ(高周波アイソレート)かトランジスタのいずれでも実装でき無線機直結可能。
  • INは電鍵のチャッタ防止のCR付でエレキー用に左右2回路入力 ・手前中央に小型の可変抵抗を実装(1連でも3連でも実装可)でANA入力(スピード調節用)
  • 可変抵抗の両側にタクトスイッチか静電タッチスイッチモジュールも付けられるようにした。(INジャックとパラ接続)電鍵をつながなくても簡易キーやモールスごっこにも使える。 可変抵抗器を挟むようにタッチモジュールを取り付けてタッチパドルやダッチ複式電鍵も試せる。
  • ブザーはSOUNDかOUT5(PWM)駆動し、ブザー実装なし版JAMと実装版JAMの両対応。ブザー実装版JAMでは二つのブザー駆動も可能。
  • ボタン端子(ANA(0))から外部キーパッド(抵抗分圧式)で6個の外部キー接続可能。(メモリーキーにも使えないかと)
  • ネオピクセルのLED接続でフルカラーLED実装可能で、更にフルカラーLEDテープ接続も配慮(視覚的にモールス符号をのろしのように表現できるように)
  • 5㎝x5㎝サイズで、IchigJamのCN5やスイッチ、LEDの上部、IchigoJam-RのLCD信号端子は避けた外形にした。(EEPROMが刺さるように)
欲張り過ぎたのでうまくできるか自信はありませんが・・・

基板が到着したらまたご報告します。 (その後、もし無口になったらご察しください hi!)

#IchigoJam #IchigoHAM #自作室
    



先日のTFT-LCD直結のミニマムJam基板を使って、無線機(IC-7000)の周波数表示器を作ってみました。












#自作室 #CI-V #IchigoHAM #IchigoJam
    



先日のMin. Jam-R 基板について少し詳しくご紹介します。

回路図です


表面の部品実装


裏面の部品実装
部品は全て手半田付けをしています。なお、チップ抵抗、コンデンサ、LEDは1608サイズです。
<正直言って部品実装の難易度は高い方だと思います。( ᵕ_ᵕ̩̩ )>

現時点のIchigoJam Rβ FWではILI9341 LCDの駆動はサポートされていませんが、近い将来サポートされたFWが開発されると期待したいです。JP1 R6はILI9341のTFT LEDがサポートされたときにバックライトLEDの電流を制御するために設けました。


ピン配置です(再掲)


最小開発環境の例

基板エッジに3ピンx2列の6ピンソケットを付けて、5V電源、キーボード(無線タイプ)、ビデオモニターを接続した例です。



他にもUSBシリアルでパソコンからプログラミングする方法も便利です。また、未検証ですがFWとプログラムを同時に書き込みができる筈です。その際の書込み&ブートオプションで何か用途が有りそうなのでEX1(BOOT)端子も設けました。

共に、ターゲット基板にミニマムを組み込んだ状態でのプログラム開発/更新を想定しています。

※IchigoJamは(株)Jig.jpの登録商標です。
#IchigoJam #IchigoHAM #自作室
    





にほんブログ村
にほんブログ村 その他趣味ブログ アマチュア無線へ
にほんブログ村 アマチュア無線へ

このブログのTopへ


------こちらもよろしく!------

ハム川柳.詠み人知らず.com
ハム川柳.
詠み人知らず.com

カムバック・ハム・
ハンドブック

JO3GBD
ホームページ


最近の記事


  • 本ページに掲載されている全てのコンテンツの無断転載を禁止します。
  • 本ページの内容を予告なく変更する場合があります。
  • 本ページに掲載されている内容のご利用に関してはご自身の判断と自己責任でお願い致します。
  • このホームページはリンクフリーです。
  • Copyright (C) 2005-2018 JO3GBD.  All rights reserved.

<トピックス>

便利な検索窓集

Yahoo! JAPAN

  • ウェブ全体を検索
  • このブログを検索


無線局等
情報検索


Callsign lookup:

Provided by QRZ.com

楽天で探す
楽天市場

IchigoJam


























  • 本ページに掲載されている全てのコンテンツの無断転載を禁止します。
  • 本ページの内容を予告なく変更する場合があります。
  • 本ページに掲載されている内容のご利用に関してはご自身の判断と自己責任でお願い致します。
  • このホームページはリンクフリーです。
  • Copyright (C) 2005-2019 JO3GBD.  All rights reserved.
  • 忍者ブログ
  • [PR]
  • CQ ハム アマチュア無線